西典新能

40.45
+0.04
+0.10%
SH603312
 41.18 40.81 16309手总市值 64.72亿
 40.14 3.20% 6628.67万市盈TTM 24.81
分时
5日
日K
周K
月K
季K
年K
  • MA
  • BOLL
  • 成交量
  • MACD
  • KDJ
  • RSI
  • WR
  • BIAS
  • CCI
  • PSY
用户头像
跑江湖找爱
03-28 14:37  
老哥,方便的时候帮忙看一下西典新能,成本54.7现在亏20个点了,趋势向下,仓位有些重,加上外围事件心里忐忑的很都睡不好,望有时间时帮忙看一下,谢谢
@yifangfu人生 :  做一个能独立思考的股民(附璞泰来估值分析)  近期有太多朋友问股票的问题,每天至少有200个回复,我尽量都一一回复了。基本上,我不用看软件,都能回复相关个股的问题,这是因为经过长时间积累,大部分的股票都熟悉,所以也能比较快地给出建议。我希望大家做股票,一定要做基本面做起,买过的每一只股票,一定要清楚他的基本情况,知道他过去...
6讨论
用户头像
简约的基金小货车
03-30 11:13  
$西典新能(SH603312)$以固定资产中机械设备原值及产量数据计算,25年产能利用率60%,24年在70%,23年在80%。
3讨论
用户头像
力行明知
昨天20:55  
免责声明:此文是笔者为训练研究技能而做的公司简析,可能存在诸多谬误和盲点,不构成任何投资建议。本篇资料来源主要是招股说明书、历年年报、25年三季报和年报纪要等。
一、公司简介
苏州西典新能源电气股份有限公司(603312)的前身——苏州西典机械有限公司系由 SHENG JIAN HUA 和 PAN...
2讨论
用户头像
简约的基金小货车
03-17 14:40  
$西典新能(SH603312)$ 跌麻了[吐血]-7补了点,留点钱年线再补
4讨论
用户头像
跑江湖找爱
03-30 23:04  
老哥,可以在方便的时候给看一下西典新能吗?成本50.87持仓36手,亏麻了,望给点建议,谢谢
@钝悟慢富 :  钝悟慢富的“不为清单”  笨人有笨人的好处——记性不好,就靠规矩活着。
投资十几年,吃过亏,走过弯路,慢慢攒下几条 “不做什么” 的规矩。规矩不多,但每一条,都是真金白银换来的。贴在主页,既是提醒自己,也方便新朋友了解我的活法。
1. 不荐股,不卖课
投资只是爱好,不是生意。只聊逻辑,不讲买卖...
1讨论 · 1
用户头像
流水不争先0328
03-30 10:32  
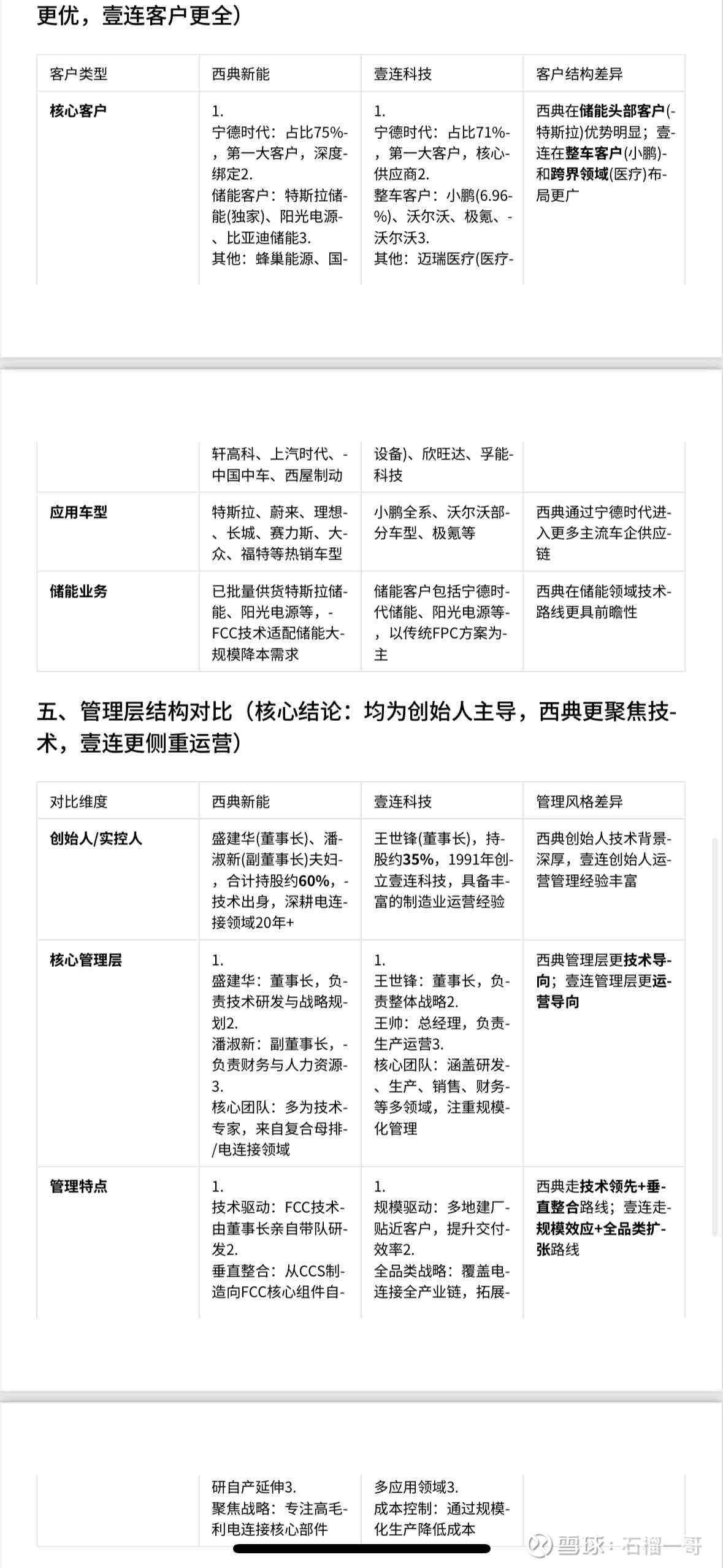
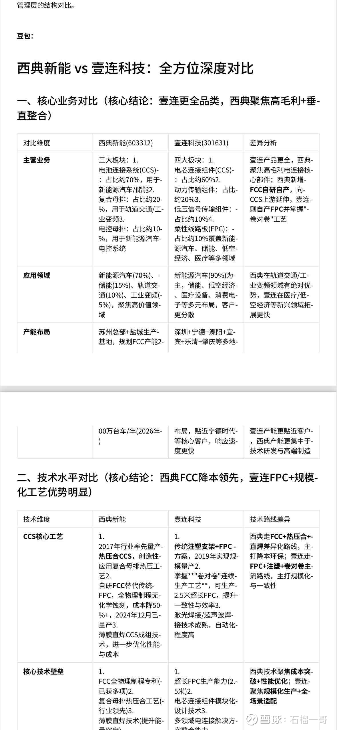
近日,西典新能披露2025年营收同比增长约40%,其核心逻辑在于"储能基本盘高增+FFC新技术放量"的双轮驱动。市场担忧的2025年四季度毛利率下滑主要系铜铝涨价顺价滞后及1000多万元资产减值的一次性扰动。具体而言,公司2025年储能CCS收入超9亿元,同增45%,占比近38%,2026年有望升至60%,并...
2
用户头像
哇咔哇咔哇咔咔
03-08 20:02  
算电协同(一)中,我们一起展望了算力+电力集成解决方案的可能性,并推荐了系统中各模块具有稀缺性、成长性的标的。今天聚焦发电侧,看看还有哪些标的值得关注。
1. 先看一下金盘科技从去年7月到现在的K线图,股价从30左右到现在100左右,翻了3倍...
4
用户头像
新浪财经
03-16 18:40  
来源:证券时报e公司
人民财讯3月16日电,西典新能(603312)3月16日公告,持股1.54%的股东长江晨道计划通过集中竞价或大宗交易方式合计减持公司股份不超过245.79万股,占公司总股本比例不超过1.54%。
3讨论
用户头像
爱炒股的公路佬
03-13 10:03  
$西典新能(SH603312)$ 等我做完百川就来搞你[大笑]
3讨论
用户头像
西典新能(SH603312)
03-27 18:50  
西典新能:2025年年度报告 网页链接
2
用户头像
听雪山庄
03-12 00:16  
昨天今天大盘反弹,但是势能还是有些差,除了创业板外,其他几个都是弱势,上证估计在中轨附近震荡,目前科技和周期有点跷跷板的感觉,完全看外围消息如何,这两天涨的原因是,一个是国内龙虾的因素,另外一个是懂王的嘴炮因素,凡是外围有动静,比如进行下午,就开始拉石油化工,反之就是拉CPO算...
2讨论 · 1
用户头像
钝悟慢富
03-30 23:26  
回复@跑江湖找爱: 西典新能,我不熟。[捂脸][捂脸][捂脸]
没研究过的公司,不敢给建议。
但,,亏麻了,这三个字,我懂[哭泣]
给你三个字,止损线。
买入之前设好的,现在看看还在不在。
不在的话,该做什么,你心里清楚。
祝早日脱困。[抱拳]//@跑江湖找爱:回复@钝悟慢...
@钝悟慢富 :  钝悟慢富的“不为清单”  笨人有笨人的好处——记性不好,就靠规矩活着。
投资十几年,吃过亏,走过弯路,慢慢攒下几条 “不做什么” 的规矩。规矩不多,但每一条,都是真金白银换来的。贴在主页,既是提醒自己,也方便新朋友了解我的活法。
1. 不荐股,不卖课
投资只是爱好,不是生意。只聊逻辑,不讲买卖...
1
用户头像
夜惊堂
03-30 14:33  
$西典新能(SH603312)$ 这波跌到40以下也是超出预期了
1
用户头像
证券市场周刊
03-30 16:04  
近日,新能源电连接领域龙头企业西典新能(603312.SH)发布2025年年度报告。报告期内,公司实现营业收入27.82亿元,同比增长28.52%;归母净利润2.61亿元,同比增长14.50%;扣非归母净利润2.58亿元,同比增长18.02%。经营现金流2.18亿元,同比增长42.29%。核心财务指标同步双位数上扬,营收规模持续...
1
用户头像
笃信的赚钱毁灭者
03-23 10:01  
$西典新能(SH603312)$ 储能股呀 怎么不跟着涨
1
用户头像
证券之星财经
03-23 16:32  
证券之星消息,3月23日西典新能(603312)跌6.58%创60日新低,收盘报42.3元,换手率4.79%,成交量2.44万手,成交额1.06亿元。该股为锂电池、风电、储能、新能源汽车、特斯拉、宁德时代概念股、新能源车零部件、高铁轨交概念热股。3月23日的资金流向数据方面,主力资金净流出493.31万元,占总成交额...
1
用户头像
简约的基金小货车
03-10 09:22  
$西典新能(SH603312)$ 你第一大客户占比约70%,这个大客户叫宁德时代
1讨论
用户头像
简约的基金小货车
03-18 10:27  
$西典新能(SH603312)$ 需求端:1.公司终端最大客户是特斯拉,特斯拉中国汽车2026年1-2月份同步增30%;2.储能行业增速今年40%打底。供应端:募投项目投产/爬坡,包括成都及苏州。结论:今年净利润4.5亿(超券商一直预测的4亿元)非常高可能性,同比25年3亿(3亿属符合预期)增50%,现价对应2026年pe...
1
用户头像
木林森森林木2024
03-16 18:32  
什么鬼玩意,买了几个小票,没怎么涨呢,就开始发减持公告,起码等新能源板块起飞的时候减持吧$西典新能(SH603312)$
1
用户头像
简约的基金小货车
03-06 16:37  
$西典新能(SH603312)$ 看了维通利招股书,里面有西典的存货周转率,是真的高,说明和大客户绑定很深,下游订单预测准,生产快,货才卖的快。今年800万项目的产能爬坡和成都转固后投产,上量我觉得没压力,高存货周转率说明公司具有爆发力。不过,之前电话问800w项目投产后,公司总产能有多少,对方...
2