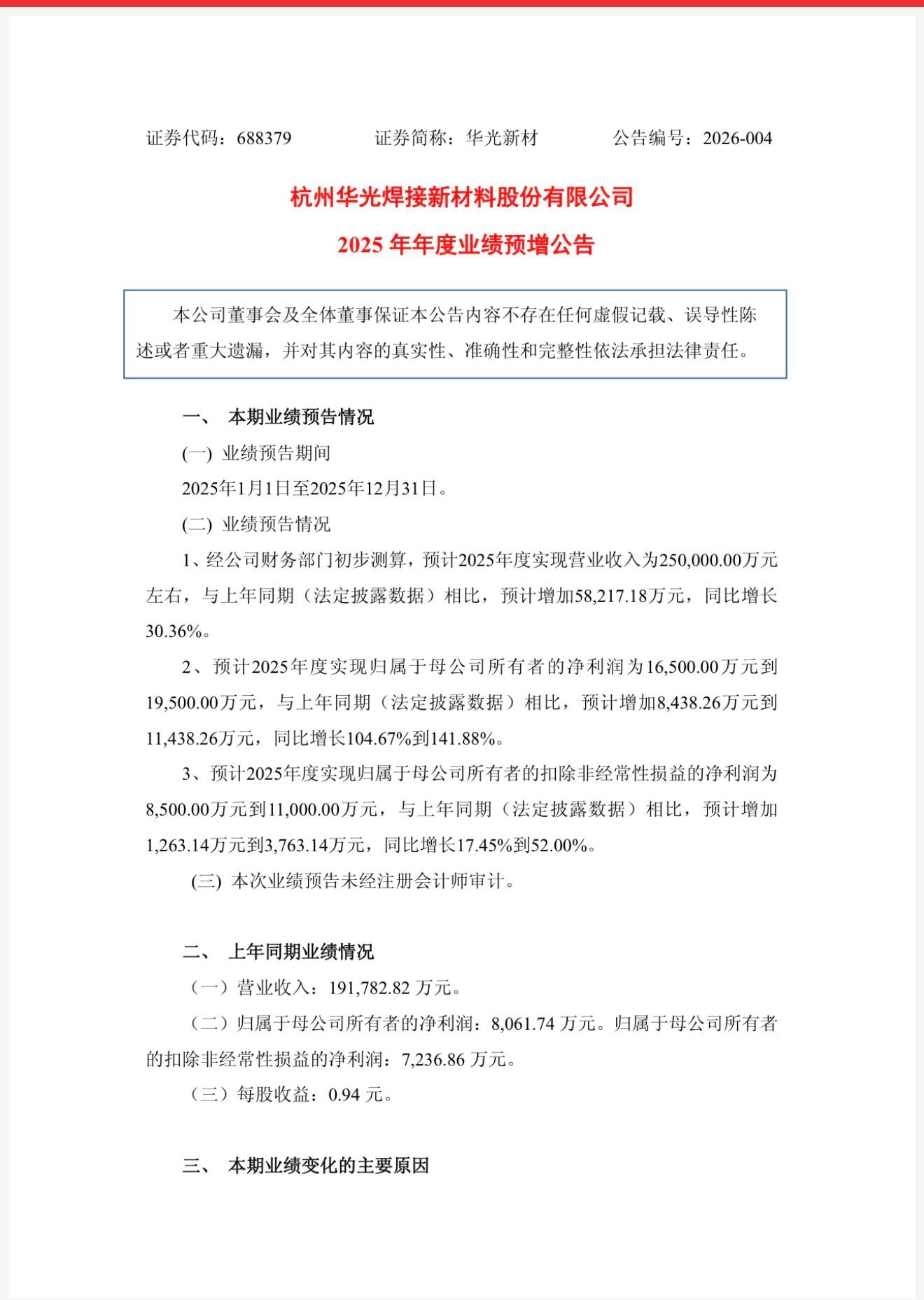
华光新材

49.83
-0.25
-0.50%
SH688379
 50.59 49.70 100.13万总市值 44.89亿
 49.61 1.11% 5020.07万市盈TTM 28.08
分时
5日
日K
周K
月K
季K
年K
  • MA
  • BOLL
  • 成交量
  • MACD
  • KDJ
  • RSI
  • WR
  • BIAS
  • CCI
  • PSY
用户头像
陈铭岚
01-28 17:50  
东北计算机:液冷专家会议纪要…
液冷真正的天花板不是结构,是材料!!谁的铜基/界面材料/复合导热材料更强!本质就是拼热阻,也就材料大战!微通道已成标配,微通道冷板是趋势,越来越小/越来越精。结构公司估值天花板有限!真正卡脖子的是界面材料,谁解决:TIM/钎料/焊接材料/液态金属/铜...
2讨论 · 4
用户头像
陈铭岚
01-29 21:33  
利润翻倍,营收稳健增长!扣非净利润很干净,主业是真增长了!
划重点:AI液冷已开始贡献,占总营收约5%!不是讲故事了,0到1完成!目前利润已经能托底估值,下去空间有限,上涨空间弹性变大!还有定增锁价40!产业高景气!
华光正在从传统焊料厂转型为AI液冷+功率半导体底层材料供应商,...

图片

图片

2讨论 · 2
用户头像
鲲千里御风
01-27 09:59  
$华光新材(SH688379)$ 腥风血雨出恐慌了,有可能是机会
4讨论
用户头像
鲲千里御风
01-29 20:53  
$华光新材(SH688379)$ 这段时间的低调应该会有好的收场,注册通过估计也快了
3讨论
用户头像
陈铭岚
01-30 16:48  
高盛每月AIProject Pulse,页数不想截了…
反正大概意思就是AI数据中心还在加速建设期,没有放缓期。sovereign成新主力,主权国家入场,不在只有美股大厂,现在是全球扩散式建设周期!!高盛直接原话写的受益顺序是:DELL/HPE/ CSCO/Networking/Servers。就是服务器 + 网络 + 数据中心基础设施...
1讨论 · 1
用户头像
怒放的财务自由
01-30 09:35  
$华光新材(SH688379)$ 业绩预增和英奕飞哥哥们都带不动你[摊手],厉害了
2讨论
用户头像
华光新材(SH688379)
01-29 16:59  
华光新材:华光新材2025年年度业绩预增公告 网页链接
3
用户头像
陈铭岚
02-03 13:17  
慢慢开始了,给华光的点名研报来了[狗头],这叫资金入场前的背书型研报!明确把华光定义为,液冷稀缺标的!!券商是不会乱用这类词的!还有内容这个话术是在说估值体系从传统材料到AI液冷链,这就是估值重构的起点……
$英维克(SZ002837)$
$华光新材(SH688379)$
$澄天伟业(SZ300689)$
2
用户头像
陈铭岚
01-30 11:21  
AI基建链,我相信液冷链…散热这快也是无法绕过的一块!华光是上游材料端,产业链条上会滞后,但确定性强!冷板与芯片之间的关键连接层,必须用,不可替代,属于高毛利材料属性…泰国的产能扩厂,慢慢的就会从国产材料走向全球供应链升级,那么估值模型会从小材料公司走向全球高端材料供应商,PE是...
@陈铭岚 :利润翻倍,营收稳健增长!扣非净利润很干净,主业是真增长了!
划重点:AI液冷已开始贡献,占总营收约5%!不是讲故事了,0到1完成!目前利润已经能托底估值,下去空间有限,上涨空间弹性变大!还有定增锁价40!产业高景气!
华光正在从传统焊料厂转型为AI液冷+功率半导体底层材料供应商,...
1
用户头像
好吃的菠菜
01-21 08:44  
$华光新材(SH688379)$ 原材料价格大涨,企业利润会越来越低
1讨论 · 1
用户头像
每日一涨mrz
01-29 23:33  
$华光新材(SH688379)$ 英伟达国内独家供应商,2026年液冷持续发力,目标100元。
1
用户头像
A古丁真
01-19 10:43  
$华光新材(SH688379)$ 懂得来,这票跟的啥?液冷?
2讨论
用户头像
卢克-老鱼
2025-12-23 21:55  
回复@满意的基金小懂得: 最好也是等回踩一下,我看的液冷是华光新材,我喜欢这样的票//@满意的基金小懂得:回复@卢克ZhuKer:那是不是在这个没涨的液冷呆着好点
@卢克-老鱼 :$华力创通(SZ300045)$ 技术面在加强一下这个股票
本质上他是属于机构下跌反弹步骤的股票
下跌后的最低点不再创新低,波段高点有再次创新高的动作,这是达成第一步建仓完毕的基础步骤
第二步的洗盘可能已经完成了,怎么去理解
股价在第一波反弹高点附近持续的放量上影线试盘,这...
11讨论 · 3
用户头像
独看峨嵋峰
02-02 17:31  
$华光新材(SH688379)$ 刚才发的没了吗?再发一遍。
1
用户头像
极投资小雪花
01-10 23:02  
回复@极投资小雪花: 老师,华光新材开天眼了,五日线左右可以买吗?宏达电子也快开天眼了。谢谢//@极投资小雪花:回复@卢克-老鱼:老师,广信材料,有过一波下跌但跌幅不大,下跌创新低后,反弹阶段的低点不再创新低,波段高点有再次创新高的动作,洗盘阶段低点以为22-23之间差不多,元旦前又创新低2...
@卢克-老鱼 :$华是科技(SZ301218)$ 前期反弹高点附近的双倍量试盘
这种技术形态的特点是放量阳线后就是快速缩半量的调整,连续两次
理论上是短线机构的快速抢筹式建仓行为,达到快速收集筹码的目标
回到进几日的走势
5日线下穿10日线死叉后五个交易日内又能快速上穿金叉回去
属于短线强...
2讨论
用户头像
踏浪之道
01-02 19:25  
回复@小散快乐00: $华光新材(SH688379)$ 下周5周线支撑就上来了。 关注5周线支撑就好。//@小散快乐00:回复@踏浪之道:$华光新材(SH688379)$ 还是没有守住63浪大,不过量小还是选择格局了
@踏浪之道 :  踏浪之道:世纪关税战进行中,全球投资者该何去何从?  自从前段时候说纳斯达克综合指数会跌(具体看“踏浪之道:世纪关税大棒能否让大A股市由牛转熊?”中描述),一位操作美股的及时卖掉了...
3讨论 · 1
用户头像
证券日报
01-29 22:30  
证券日报网讯 1月29日,华光新材发布公告称,公司预计2025年度实现营业收入250,000.00万元左右,同比增长30.36%;预计实现归属于母公司所有者的净利润16,500.00万元到19,500.00万元,同比增长104.67%到141.88%。
(编辑 丛可心)
1
用户头像
踏浪之道
2025-12-24 12:30  
回复@小散快乐00: $华光新材(SH688379)$ 本月最好继续涨到63快以上。//@小散快乐00:回复@踏浪之道:拿住了$华光新材(SH688379)$ [大笑][祝涨]
@踏浪之道 :  踏浪之道:世纪关税战进行中,全球投资者该何去何从?  自从前段时候说纳斯达克综合指数会跌(具体看“踏浪之道:世纪关税大棒能否让大A股市由牛转熊?”中描述),一位操作美股的及时卖掉了...
5讨论 · 2
用户头像
踏浪之道
2025-12-29 12:04  
回复@小散快乐00: 理论上有可能。 不过这几天走得不好。 $华光新材(SH688379)$//@小散快乐00:回复@踏浪之道:浪大,$华光新材(SH688379)$ 有机会突破8月21日的高点吗?感觉像是2024年8月份低点起来的最后的第五浪一样
2讨论 · 4
用户头像
踏浪之道
2025-12-23 15:27  
回复@十二零八1208: 有一点意义,但是不是本质问题。 $奕东电子(SZ301123)$ $华光新材(SH688379)$//@十二零八1208:回复@踏浪之道:请问$奕东电子(SZ301123)$ 是在37.58(11月21日),$华光新材(SH688379)$ 是在43.3(11月21日)走完了一个c浪结构对吗,这俩在之后都有一个小的缩量回踩(12月04日),...
@踏浪之道 :  如果搞不定个股,如何换一个思路更容易赢?  免责声明: (1. 本文仅为个人观点或艾略特波浪理论学术研究,禁止以此作为投资建议或交易操作指导。2. 文中提及的价格预测基于特定假设和市场条件,存在重大不确定性。所提及个股均已短期暴涨,估值极高,波动剧烈,风险极大。3. 金融市场风险无处不在,包括本金损失。您将独立承担因依赖本文信息...
5讨论 · 2