青松建化

4.83
+0.15
+3.21%
SH600425
 4.88 4.66 115.97万手总市值 77.51亿
 4.63 8.41% 5.58亿市盈TTM 31.22
分时
5日
日K
周K
月K
季K
年K
  • MA
  • BOLL
  • 成交量
  • MACD
  • KDJ
  • RSI
  • WR
  • BIAS
  • CCI
  • PSY
用户头像
火蚁投资
10-05 10:16  
按惯例,分析公司,必须需要对行业进行分析,对需求进行分析,第一次分析,可能会有很多不足之处,也请大佬们指教!!(部分数据引用元宝,可能存在错误,后续如发现会进行更正)
一、全国水泥的产能、产量及需求分析:
1.产能过剩持续加剧
截至2025年,全国熟料产能约17.93亿吨,水泥...
5转发 · 91讨论 · 78
用户头像
火蚁投资
09-29 23:46  
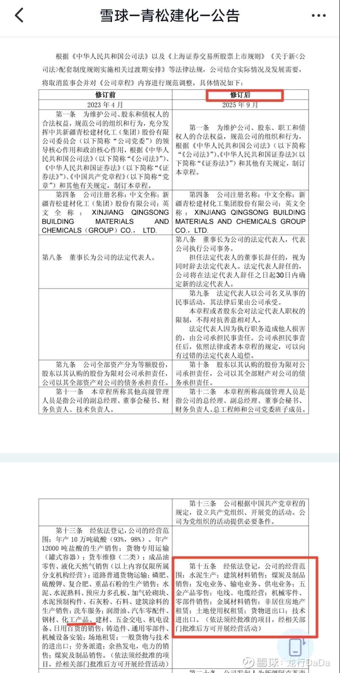
这次青松建化的章程修改,经营范围去掉化工,可能要剥离亏损的化工业务,去年化工亏2亿多,另外章程的措词很激进:快速可持续发展,加大股东回报。强烈推荐,估计后面会有大动作,不排除剥离化工,注入水泥产能。中新建能源矿业集团定位是资产营收双千亿的集团,而集团资产证券化主要依托上市公司...
@火蚁投资 :  青松建化-2新疆水泥供需分析  按惯例,分析公司,必须需要对行业进行分析,对需求进行分析,第一次分析,可能会有很多不足之处,也请大佬们指教!!(部分数据引用元宝,可能存在错误,后续如发现会进行更正)
一、全国水泥的产能、产量及需求分析:
1.产能过剩持续加剧
截至2025年,全国熟料产能约17.93亿吨,水泥...
1转发 · 27讨论 · 27
用户头像
火蚁投资
09-21 22:44  
新疆大开发继续加码!3.47万亿投资一步步兑现,为新疆70周年庆送上贺礼!本次伊阿铁路9月开工,叠加奎独库公路开建!叠加新藏铁路,中哈铁路建设,新疆水泥产能利用率将大幅度提升!极大利好青松建化!西藏公路因为墨脱水电站建设已经拉升到200亿市值,青松建化刚启动,值得期待[献花花][献花花][...
@火蚁投资 :  青松建化-受益新疆大基建(首次覆盖)  首先说一下投资的大逻辑:1.中吉乌铁路全长约577公里,其中,新建铁路约485公里,中国境内铁路约166公里。以每公里铁路建设使用3万吨水泥估算,中吉乌铁路境内段建设水泥用量约498万吨,进而带动南疆水泥需求增长。 新藏铁路全长大约1980到2010公里,分为新疆段和西藏段。新疆段462.6公里,计划20...
1转发 · 29讨论 · 30
用户头像
米股丰登
09-30 08:55  
$青松建化(SH600425)$ 深度参与新疆丝绸之路经济带核心区建设,助力新疆高水平对外开放
@7X24快讯 :【国资委:国资央企要聚焦产业兴疆 积极在疆投资布局】据国资委网站消息,9月29日,国务院国资委党委召开扩大会议。会议强调,国资央企要聚焦产业兴疆,积极在疆投资布局,推动科技创新和产业创新深度融合,助力新疆发展特色优势产业,培育有竞争力的产业集群,因地制宜发展新质生产力;发挥“和美...
1转发 · 21讨论 · 6
用户头像
火蚁投资
09-01 16:04  
首先说一下投资的大逻辑:1.中吉乌铁路全长约577公里,其中,新建铁路约485公里,中国境内铁路约166公里。以每公里铁路建设使用3万吨水泥估算,中吉乌铁路境内段建设水泥用量约498万吨,进而带动南疆水泥需求增长。 新藏铁路全长大约1980到2010公里,分为新疆段和西藏段。新疆段462.6公里,计划20...
7转发 · 65讨论 · 58
用户头像
火蚁投资
09-23 22:17  
回复@火蚁投资: $青松建化(SH600425)$ 是兵团的油气、矿产资源整合平台,占有南疆50%的水泥份额,充分受益新疆铁路、公路等大基建红利!!! $天富能源(SH600509)$ 是兵团的电力平台+持股的天科合达(碳化硅龙头)IPO或者注入预期,左青龙右白虎,手持新疆兵团两大平台,稳坐钓鱼台!!!
希望可...
@火蚁投资 :  沙漠之花-天富能源  第一次尝试深入研究分析电力行业,甚至个股天富能源,先说一下自己的模糊印象:随着新能源车、家电智能化及电气化、算力等强劲需求,电力是未来10年甚至更长时间内少有的确定性增长的行业。然后就是成本端-天富有光伏风电替代成本有下降趋势,销售端-新疆的电力平台,未来资产注入前景,弊端:现有...
8讨论 · 27
用户头像
龙行DaDa
09-29 22:30  
ZY赋予新疆的“五大战略定位”:
1、亚欧黄金通道和向西开放的桥头堡(陆上丝绸之路);
2、构建新发展格局的战略支点(新疆大建设、大发展成为推动中国未来20年以上持续增长火车头);
3、全国能源资源战略保障基地(全国最大的风、光再生能源基地、及超过30%油、煤保供基地);...
2转发 · 7讨论 · 11
用户头像
龙行DaDa
09-23 22:17  
回复@火蚁投资: 独库高速公路、伊(宁)阿(克苏)铁路原计划年底才批,结果9月20日提速开工,太超预期了。
这2个项目全部在$青松建化(SH600425)$ 主要产能覆盖区。
这次70周年庆典超级代表团提早这么多天到达,而且单独接见兵团代表,这也说明兵团控股的青松建化在未来新疆大开发中的地位...
@火蚁投资 :  青松建化-受益新疆大基建(首次覆盖)  首先说一下投资的大逻辑:1.中吉乌铁路全长约577公里,其中,新建铁路约485公里,中国境内铁路约166公里。以每公里铁路建设使用3万吨水泥估算,中吉乌铁路境内段建设水泥用量约498万吨,进而带动南疆水泥需求增长。 新藏铁路全长大约1980到2010公里,分为新疆段和西藏段。新疆段462.6公里,计划20...
17讨论 · 8
用户头像
沙之剑
09-29 19:31  
这意思是化工要剥离了吗!
$青松建化(SH600425)$
10讨论 · 1
用户头像
沙之剑
09-30 11:44  
人要学会自省,这样才能进步,作为上班族,真的不合适做超短线,你没这个精力和时间,我是标准的8小时工作制,经过这些年的毒打发现小散不适合做短线,消息面永远存在滞后性。我所在公司是行业的头部企业有一定的垄断性,所以我觉得有垄断性的企业才是好企业,疫情放开的时候选了两支票紫金和洛阳...

图片

图片

图片

6讨论 · 5
用户头像
光阴似箭流水无痕
10-10 10:49  
$青松建化(SH600425)$板一个给我看看你的实力
4讨论
用户头像
沙之剑
09-25 09:08  
六部委发布的严禁新增水泥熟料产线等政策对青松建化的中长期发展确实构成结构性利好,尤其是在新疆区域市场的供需格局重塑中,公司有望通过产能集中度提升、需求扩张和成本优势实现估值修复。以下从政策传导机制、区域市场特性、公司基本面及风险因素四个维度展开分析:
一、政策红利的传导路...
8讨论 · 4
用户头像
龙行DaDa
09-30 07:11  
回复@火蚁投资: $青松建化(SH600425)$ 大股东变更为中新建能矿后的低效资产剥离及资产注入值得期待。//@火蚁投资:回复@火蚁投资:这次青松建化的章程修改,经营范围去掉化工,可能要剥离亏损的化工业务,去年化工亏2亿多,另外章程的措词很激进:快速可持续发展,加大股东回报。强烈推荐,估计后面...
@火蚁投资 :  青松建化-2新疆水泥供需分析  按惯例,分析公司,必须需要对行业进行分析,对需求进行分析,第一次分析,可能会有很多不足之处,也请大佬们指教!!(部分数据引用元宝,可能存在错误,后续如发现会进行更正)
一、全国水泥的产能、产量及需求分析:
1.产能过剩持续加剧
截至2025年,全国熟料产能约17.93亿吨,水泥...
5讨论 · 2
用户头像
东海小散户
10-05 22:36  
1.最新公告,将化工业务剔除了公司经营范围,2024年,子公司阿拉尔青松化工亏损将近2.4亿,如果后续化工业务剥离上市公司,能直接增加80%的净利润,PE变为12。
2.新疆基建对水泥用量的需求,如独库高速公路、伊(宁)阿(克苏)铁路提前开工,中吉乌铁路项目等,具体需结合财报动态关注变化。
7
用户头像
龙行DaDa
09-24 13:17  
回复@龙行DaDa: 今天$青松建化(SH600425)$ 应该是被$新疆交建(SZ002941)$ 带塌的。
新疆交建受益无法与青松相比。
1、交建前面涨得就多,青松一直在调整。
2、交建虽然受益地主之利,但在统一大市场背景下,面对一众设备、势力远超交建的央企建筑企业的竞争,项目争取并不具优势,从过...
@龙行DaDa :1、南疆水泥为什么有优势?
2、中吉乌铁路、新藏铁路(起点南疆和田)、独库高速公路、国家在新疆的的"向南战略"(重点开发南疆),这些全部为$青松建化(SH600425)$提供了20年战略发展机遇。
3、青松建化60%以上产能在南疆,而且主要集中在中吉乌铁路(喀什、克州)、新藏铁路(和田)...
5讨论 · 3
用户头像
沙之剑
09-24 11:31  
没注意9.20的消息,利好落地了,有短线资金离场了,中长线估计还是有资金进场的,不说了躺平了!
$青松建化(SH600425)$
5讨论 · 3
用户头像
光阴似箭流水无痕
10-10 14:44  
$青松建化(SH600425)$高低切切到水泥的概率有多大
2讨论
用户头像
龙行DaDa
09-29 19:39  
翻看了$青松建化(SH600425)$ 9月22日公告关于公司章程修改对照表,新修订经营范围没有化工,意味着亏损的化工资产将要剥离? 查看图片
@沙之剑 :这意思是化工要剥离了吗!
$青松建化(SH600425)$
2讨论 · 4
用户头像
袁王羽
09-24 13:07  
$青松建化(SH600425)$ "中吉乌"铁路的实质性进展,这条铁路一旦建成,将彻底改变中亚贸易格局,新疆的物流枢纽地位将大幅提升。青松已经实实在供货,股价也不炒,反内卷也不炒,新疆70周年庆典,也是不炒,这庄想啥呢?
4讨论 · 2
用户头像
白袍的雷
09-30 15:45  
$青松建化(SH600425)$ 23-25年 全行业都在亏损 公司收入利润都维持在一定水平 30多倍的估值水平一直撑过来 也就是说周期底部 估值却一直能看 没有因为亏损或微利 市盈率上了天 目前 盘面走的很有趣 从7月份开始 成交量伴随强势涨停板急剧放大 这样挺过周期底部 在周期到来之前 仍有合理估值的区域...
6